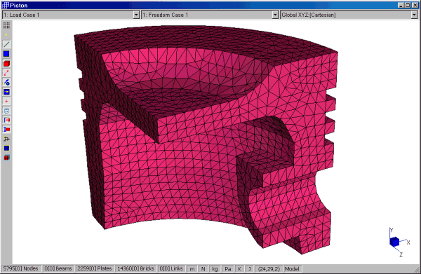
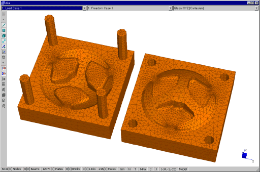
Straus7

ESEMPI APPLICATIVI DEL MESHATORE AUTOMATICO 2D/3D
IN AMBITO MECCANICO